基于工程教育专业认证的化工原理课程体系与教学内容的研究与实践
教学成果总结报告
摘要:新常态下高等工程教育如何进一步深化教学改革,全面提高工程人才的综合素养?依据工程教育认证标准对大学生毕业要求的关键指标,修订了化工原理课程教学大纲,确定了课程目标达成度评价机制,明确了通过课程学习学生应具备的能力,注重课程教学设计,采用以“学生为中心”的新型教学模式,强化教师立德树人的角色,将课程思政融入课堂教学过程,开展培养学生工程素养的工程实际案例教学,构建“以教促竞、以竞促学、以学促改”闭环教学模式,建立科学严谨的考核评价体系,可以为各高校工科专业的工程教育专业认证提供很好的参考价值。
关键词:工程教育;专业认证;化工原理;教学设计;课程思政
一、 研究目的
工程教育专业认证是实现世界工程教育各国之间互相认可基础,是一种以工程学科培养目标和毕业出口基本要求为导向的合格性评价。工程教育专业认证的基本理念包括“以学生为中心”、“成果导向”及“持续改进”等。工程教育专业认证的最终目标是,促进工程类学科专业建设走向内涵式发展。工程教育成果的导向是,以高等工程教育产出为导向,同时要求工程学科专业的大学生,能够具备分析和解决企业实际复杂工程问题的能力。
化工学科在国计民生中的地位非同一般,在新常态下化工学科必须与国际接轨,需要进一步提高化工类工程技术人才的工程素质和培养质量。化工原理课程是化工与制药类以及相近专业必修的化工技术基础课,并涉及到大量的数学、物理等基本知识。化工原理课程研究的对象是非常复杂的工业生产过程,研究方法多为基本的数学模型研究和实验研究,难度系数相对较大,学生学习本课程可能会因为对化工过程及化工设备的了解系统不系统,进而导致学生对该课程的学习兴趣不浓厚,如感觉内容繁多、学无所用,工程图复杂、抽象难懂等现象。据此,为了在新常态下使大学生毕业后能够满足具有国际能力的基本要求,提高化工原理课程的课堂教学效果和教学质量,培养化工专业学生解决实际复杂工程问题的能力,并且对照工程教育专业认证的相关标准,对化工专业的化工原理课程,在工程专业认证背景下进行教学改革与探索,促进化工原理课程教学效果的提升,进一步提高人才培养质量,满足世界各国用人单位对工程技术人才的需求。
二、 研究内容及方法
基于专业认证建设要求,在优化整合教学内容的基础上,制定出合理的教学方案,注重课程教学方法设计,把握化工单元操作的内在联系、优化多媒体教学与板书教学手段、采用讨论式和探究式的教学方式组织教学、习题课训练、结合工程实例与实验进行教学、建立科学的考核评价体系,以学生为中心,提高学生的学习效果,培养学生的创新能力、科学精神,具备解决企业复杂工程问题的能力,全面提高学生的综合素质。
研究内容包括:制定合理的教学目标和教学大纲;优化教学内容;注重课程教学方法设计;采用以“学生为中心”的新型教学模式;强化教师立德树人的角色,将课程思政有机融入课堂教学;强化培养学生的工程素养;建立严谨科学的考核评价体系。
三、项目研究实施情况
对照工程教育专业认证毕业要求的指标点,通过了解目前国内外化工生产新工艺、新技术、新设备以及企业的实际单元操作情况,探索教学内容的内在规律,明确每个章节的教学重点和难点,全面优化整合教学内容,修订化工原理课程的教学大纲,根据OBE理念确定了课程目标达成度评价机制,明确了通过课程学生应具备的能力;在课堂教学中适时引入启发式、讨论式、探究式等教学方法和课程思政教育,营造以“学生为中心”师生互动、生生互动的课堂。
1.修订了化工原理课程教学目标和教学大纲
根据《工程教育认证标准》的相关要求,确定了作为核心支撑课程--化工原理的教学目标,设置了相应的复杂工程问题作为教学示例和课后练习,所有实践环节提供的实习项目必须具有较高程度的复杂性和综合性等。教学目标涵盖学生学习的广度、深度,能力培养、解决复杂问题的能力,人生观、价值观,学习能力的培养等。根据新的教学目标,制定出了新的化工原理教学大纲。
2.全面优化课程教学内容,思政元素融入课堂教学
依据工程教育专业认证相关要求指标,结合国内外最新化工生产新工艺、新技术、新设备和工厂实际单元操作情况,研究化工原理教学内容的内在规律,优化更新教学内容确定各个章节教学重点、难点,通过工厂实际复杂工程案例分析讲解,可以有效提高学生上课的兴趣及注意力、活跃课堂教学气氛,培养学生的工程观点以及解决工厂复杂工程实际问题的能力。
深入且全面挖掘化工原理课程中相关的思政元素,课程思政有机融入课堂教学,强化教师立德树人的角色,有效引导学生树立正确的人生观、价值观。通过将课堂教学与思政教育等相结合,可以提升学生的社会责任感、人文素质、爱国主义、道德素养、团队合作、家国情怀和科技报国精神。例如在讲解伯努利方程时以科学家伯努利的故事启发学生的人生观;利用抗疫消毒喷雾器等,融入石化企业抗疫典型案例;通过课间或课余时间观看名人的演讲,如马未都“读书有什么用”、俞洪敏“相信奋斗的力量”等,引导本科生树立正确的世界观,能够自主学习,多读书、会读书,并且具备终身学习的技巧与习惯。并把专业教育、工匠精神、创新精神等与课程的课堂教学融合在一起,尽可能发挥化工原理在课程育人环节的基本功能。
3.注重课程教学设计及教案的编写
依据化工原理课程教学大纲,做好每一章、每一节、每个知识点的教学设计,把课程涉及到的教学重点与教学难点、案例分析、师生互动环节等写进教案,将相关图片、动画、视频、典型工程实际案例等适时引入课堂,深入挖掘化工原理课程可能涉及的思政元素,并将专业教育、人文素质教育、爱国主义教育、工匠精神等思政教育有效融入课堂教学。完成化工原理课程教案(上、下)的编写。化工原理项目组成员获得2020年校级教学设计竞赛三等奖。
4.采用以“学生为中心”的混合式教学模式
课堂教学适时引入探究式、讨论式、启发式等教学方法,营造以“学生为中心”师生互动、生生互动的课堂。在当前的“互联网+”背景下,我们将化工原理课程从传统的线下教学改为线下线上结合的混合式教学。教师通过采用各种智慧教学云平台,可以有效达成教学目标。目前,我们主要采用雨课堂作为线上平台,课前通过雨课堂发布预习课件,教师根据学生雨课堂的预习数据,可以实时了解学生预习中遇到的问题,从而在线下授课时较传统课堂会更有针对性地进行教学设计;课堂上借助雨课堂开展师生互动,如给学生发布选择题、投票题、填空题和主观题等,通过雨课堂数据可以掌握学生对课程知识点的掌握程度;课后通过雨课堂布置习题并及时批改,教师可以比较准确地掌握学生的实际学习情况。
同时,还建立了化工原理班级微信群,方便师生随时沟通,教师答疑、布置任务等。并推荐爱课程中国大学MOOC平台的优秀化工原理课程,学生使用手机app或电脑端都可以听名师讲课,对于调动学生学习的主观能动性具有重要意义,进而提升提高教学质量。
5.开展工程案例教学,强化学生工程素养培养
收集并整理化工生产中单元操作案例,通过分析讲解实际工程案例,深入浅出,并结合化工原理教学模具、化工原理实验设备进行教学,活跃课堂教学气氛,能够有效培养学生解决企业复杂工程实际问题的能力。例如以开封空气液化有限公司的实际生产过程,作为教学案例,空分流程(采用深冷精馏法分离氮气和氧气)包含了流体流动、过滤、传热、精馏、吸附等经典的单元操作类型。
6.构建“以教促竞、以竞促学、以学促改”的闭环教学模式
鼓励、助力学生参加化工学科竞赛活动,以课程教学促进学科竞赛、以学科竞赛促进学生主动学习、以学生学习推动课程教学改革,并通过课程达成度评价提升课程教学质量,强化学生能力培养。指导学生参加全国大学生化工实验大赛、全国大学生化工设计大赛等竞赛,培养学生的工程实践能力、团队合作精神和创新能力。依托各类学科竞赛,学生通过课题准备、项目规划、工艺流程设计、物料衡算及热量衡算等参加竞赛,再将相应的化工竞赛内容融入到课程的学习中去,真正做到用竞赛促进学生学习,学生的能力培养推动教学革新。2020-2021年,教学团队指导全国大学生化工设计竞赛一等奖2项、二等奖2项,三等奖1项;指导学生参加化工实验大赛获中南赛区三等奖1项。
7.建立严谨科学的评价体系
课程成绩的评定注重学生的过程性学习及对化工原理知识的综合应用能力。制定严谨科学的课程成绩计算办法,以线上课前预习、课堂考勤、课堂讨论、线上课堂测试、线上课后作业、单元测验、期末考试成绩等综合计算学生的课程总成绩,克服学生“平时放松、期末突击”的不良习惯。

8.化工原理课程的目标达成度评价
在化学工程与工艺部分专业进行了化工原理教学目标达成度进行了评价,评价情况如下:
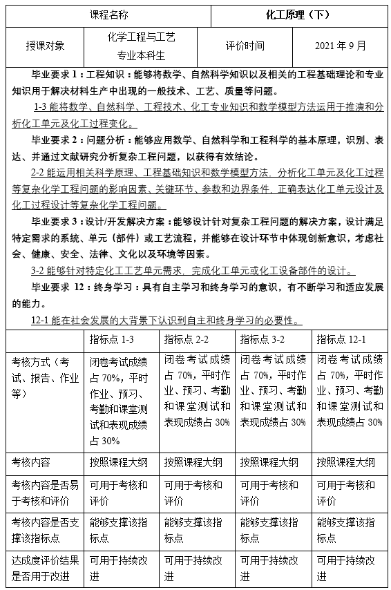
表1 课程考核支撑毕业要求教师自评表

表2 课程考核合理性确认表


图1 学生个人目标达成度图

图2 自评值与目标值毕业要求达成度图
四、项目研究取得的主要成果
对照工程教育认证标准中的毕业要求,开展化工原理课程的课程体系与教学内容的研究与实践,采用以学生为中心,以成果为导向的化工原理教学改革实践活动,探索出一种创新的课程教学模式,提高工程人才的培养质量,保障化学工程与工艺等相近专业认证的顺利实施,促进我校应用化学、生物工程等相关专业认证的开展,推动高等院校工程学科各类课程在专业认证背景下的教学改革。
取得的研究主要成果有:发表教学研究论文4篇;化工原理课程教学目标、教学大纲、教案、课程成绩评价办法各1套;项目研究总结报告1份;河南省一流本科课程2项;校级线上线下混合本科课程1项;校级优秀课堂教学设计案例三等奖1项;校级优秀课程思政二等奖1项;河南省教育系统教师技能竞赛(高校工科)二等奖1项;校级教学技能大赛一等奖1项;指导学生获全国大学生化工设计竞赛全国奖共5项;指导学生参加化工实验大赛获中南赛区三等奖1项;校外推广应用证明3份。
五、创新点及应用推广情况
(一)成果创新点
本项目基于化工类专业的工程教育专业认证建设要求,修订了化工原理课程教学大纲和教学目标,根据OBE理念确定了课程目标达成度评价机制,整合与优化了课程教学内容,加强了课程教学方法设计、建造以“学生为中心”的线下线上混合教学模式、强化对学生工程素养的培养、注重以竞赛促进教学的学生能力培养、建立严谨科学的课程成绩过程性评价体系。
(1)采用以“学生为中心”的化工原理线下线上混合式教学。注重课程教学设计,整合优化课程教学内容,强化教师立德树人的角色、将课程思政有效融入课堂教学,营造以“学生为中心”师生课堂气氛。
(2)开展工程实际案例教学,增强学生工程思想培养。收集并整理化工生产中单元操作案例,通过实际复杂工程案例的分析讲解,并结合化工原理实验进行教学,活跃课堂教学气氛,增强学生工程思想及解决复杂工程实际问题能力。
(3)构建“以教促竞、以竞促学、以学促改”的闭环教学改革模式,并通过课程达成度评价提升课程教学质量,强化学生能力培养。把化工学科竞赛与课程教学改革及学生自主学习有机结合,教竞学并举。
(二)项目研究成果推广应用情况
1. 本校化工原理课程教学中应用情况
该项目从2019年下半年获批校级重点教改项目开始启动,项目团队按照研究计划开展相关研究工作,修订了化工原理课程教学大纲,根据OBE理念,确定了课程目标达成度评价机制,明确了通过课程学生应具备的能力,并在校级化学工程与工艺专业的化工原理教学中进行了使用;2020年、2021年该项目进行了持续改进,并在本校化学工程与工艺专业、应用化学专业、中德生物工程专业等专业的化工原理教学中进行了应用,参与授课或指导的教师5人,受益学生数275人。
2. 校外高校化工原理课程教学中推广应用情况
该研究成果,2020.01~2021.12在省内三所院校的制药工程专业、化学工程与工艺专业、应用化学等相关专业的化工原理教学中进行了教学实践应用,取得了较好的教学效果,与之前相比,学生对化工原理课程的学习效果有了显著的提高。参与教师数13人,受益学生数829人。并为各高校工程类专业的工程教育专业认证奠定了良好基础。
下一步,本项目团队将不断完善、持续改进,将研究成果推广应用至省内其它高校工程类专业,进而推广应用至全国其它高校。